唱唱反调,GEO真的已经取代SEO了吗?

发布时间:2025-12-29 11:59 浏览次数:411

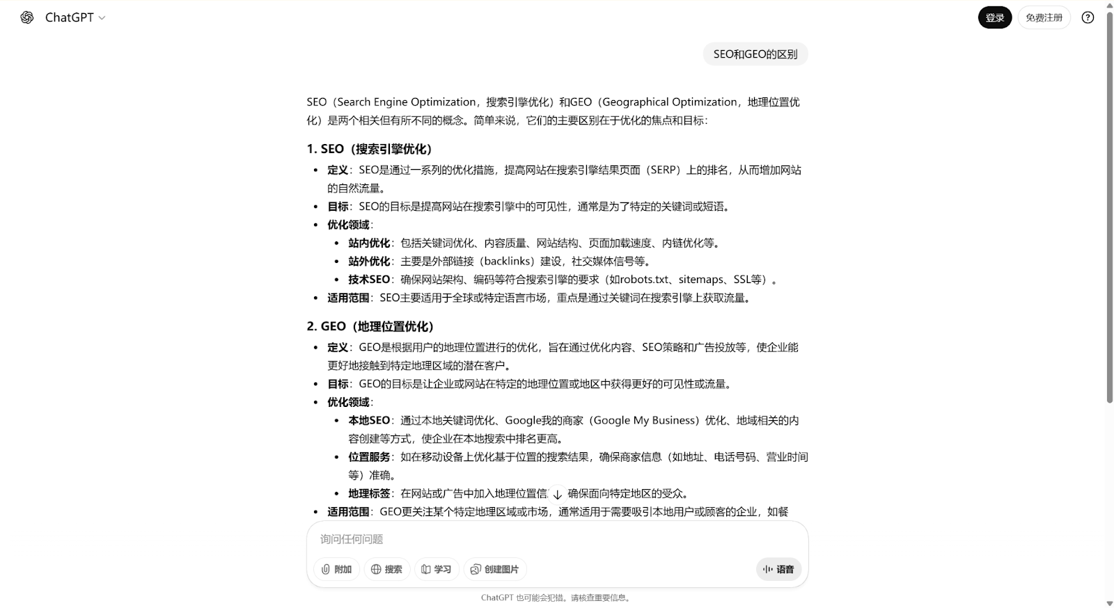
文章开始前,先说一个很有意思的现象,当不选择联网+不开启深度思考模式时,新对话直接让AI回答你GEO和SEO的区别时,目前两家顶流生成式AI应用似乎都还不太”GEO“

69363249-0771-4aea-8d4e-8f38b5a05a1f.png


df082929-4362-40c3-8953-26ded61ddabe.png

回归正题,一顿麦当劳的钱,就能让AI推荐你的品牌——这样的营销新故事,是真的未来已来,还是又一场资本催熟的泡沫?

今年以来,营销圈最炙手可热的话题,莫过于GEO。

品牌方见面三连问从“转化率如何”变成了“你们做GEO吗?效果怎么样?多久见效?” 一篇“SEO已死,GEO当立”的报告,更是让许多人坚信,传统搜索引擎优化的棺材板已经被钉上了最后一颗钉子。

然而,当所有人涌向这个号称千亿规模的新赛道时,我们有必要浇一盆冷水:GEO真的已经取代SEO了吗?这场狂欢背后,是否隐藏着被忽略的陷阱与悖论?




01 市场狂飙,GEO的“草莽时代”

GEO的需求爆发,速度超乎想象。就在三四个月前,它还是一个需要向客户科普的新名词。如今,商家们迫切想知道,如何能让自己的名字出现在DeepSeek、豆包等AI助手的推荐答案里。

市场数据描绘出一幅激动人心的图景。2025年全球GEO优化市场规模预计达到1286亿美元,中国市场更是高达2680亿元人民币,其中跨境GEO增速接近翻倍。

商家的焦虑催生了庞大的服务市场。目前市面上的GEO服务大致分为两类:一是提供定制化方案,报价从季度几万到几十万元不等;二是延续SEO按关键词收费的模式,一个关键词每月收费在1000至4000元之间。

当下的GEO市场,貌似真的很像“二十年前互联网营销刚开始的野蛮年代”。

02 乱象丛生,“黑帽”与“玄学”并存

光鲜的增长数据之下,GEO行业暗流涌动,诸多乱象正侵蚀着其健康的根基。

“黑帽”操作盛行。为了让品牌出现在AI答案中,部分服务商采用简单粗暴的方式:用AI批量生成“伪原创”内容,在多个平台海量发布链接“碰运气”。

有服务商直言不讳地表示,只要预算足够,“一天发几百条链接”,总有可能让品牌出现在相关推荐中。这些被生编硬造的低质内容,被业内人士称为“污染AI生态的新型垃圾”。

效果衡量成“玄学”。与传统SEO有清晰的官网流量数据可供监测不同,GEO的效果验收成了一个难题。目前,大多数服务商只能与客户约定诸如“AI直接回答客户名称的次数”或“AI引用的内容链接数量”等可视化指标。

甚至有服务商默认以DeepSeek的回答截图为准,“一个月内有20天‘被回答’就算达标”。这种模糊的衡量标准,为夸大宣传和效果纠纷埋下了伏笔。

商业模式仍处灰色地带。尽管需求火爆,但国内主流AI平台(如豆包、元宝、Kimi等)均明确表示“暂无‘接入广告’的打算”。这意味着,当前的所有GEO操作,都是绕过平台的“水面下竞争”。

平台对此持谨慎态度,担心商业信息一旦介入,会损害AI答案的客观性,进而动摇用户信任的基石。这种根本性的矛盾,为GEO的长期合法性蒙上了阴影。

03 危险游戏,当“回答位”沦为“广告区”

更深层的风险在于,GEO正在将AI的“回答位”悄然变成新的“广告区”,而用户可能毫不知情。

与搜索引擎上明确标注的“广告”链接不同,经过GEO优化的商业推荐,被巧妙地编织进AI生成的“客观答案”中。当用户询问“考研老师推荐”或“本地装修公司哪家好”时,那些排名靠前、附带推荐理由的答案,极有可能是商业优化的结果。

这种操纵比传统广告更隐蔽、更具误导性。在信息不对称的领域(如医疗、金融、教育),用户更难凭借自身知识辨别答案的客观性。一旦出现消费纠纷,责任链条也将变得异常复杂。

更令人担忧的是,GEO的“黑帽”手法可能系统性污染AI的训练数据。大量低质、虚假的商业内容被AI爬取、学习,最终可能扭曲其认知逻辑,形成 “算法黑箱”内的偏见。长此以往,损害的是整个AI生态的公信力。

04 未被淘汰,传统搜索的“沉默坚守”

当我们被GEO的喧嚣吸引目光时,一个关键事实容易被忽略:传统搜索依然占据着主导地位。SEO远未到退场的时候。

用户搜索行为的迁移是一个渐进过程,而非瞬间切换。对于大量简单、明确、需要快速浏览多个信息来源的查询,传统搜索引擎的“10条蓝色链接”模式,依然提供着不可替代的价值——将信息的选择权和判断权交还给用户自己。

商业模式的成熟与稳定,是SEO的另一个护城河。经过数十年发展,SEO及其衍生的竞价广告市场,已经形成了透明的规则、成熟的监测工具和清晰的归因逻辑。品牌投入的每一分钱,都能找到相对确切的流量与转化路径。

更重要的是,对于无数中小企业和本地商家而言,做好基础的SEO,优化官网、布局本地关键词,是在数字世界安身立命的根本。这部分的预算和需求,并不会因为GEO的出现而消失。

05 理性抉择,品牌方的“复合策略”

面对GEO的诱惑与SEO的基石作用,理性的品牌方不应做出非此即彼的草率选择,而应采取一种审慎而前瞻的复合策略。

首先,坚守SEO的基本盘。 确保品牌在传统搜索引擎中的可见度与权威性,是数字营销的“压舱石”。一个内容清晰、体验良好、易于抓取的官方网站,不仅是SEO的核心,其高质量的结构化内容也恰恰是GEO优化所需的基础。

其次,以探索心态尝试GEO,但警惕陷阱。 对于决策链条长、信息不对称的行业(如B2B、高端消费、专业服务),可以率先进行GEO的合规探索。重点应放在生产真正高质量、对用户有价值的权威内容,并确保信息在官网、行业媒体等多平台交叉验证,以建立数字信任。必须坚决远离那些承诺“买断排名”、依靠海量垃圾内容作弊的“黑帽”服务商。

最后,关注平台规则,拥抱透明化未来。 密切关注AI平台官方的商业化动向。从长远看,类似于搜索引擎“赞助”标签的透明化商业披露机制,可能是平衡用户体验与商业需求的必然出路。品牌应优先与那些遵守规则、注重长期价值的生态伙伴合作。




人工智能确实正在重塑信息获取的方式,但技术的演进从来不是简单的“取代”。正如马车没有完全被汽车取代,而是变成了景区的情怀体验;收音机在电视时代后,依然在车载场景中找到定位。

GEO与SEO的关系,更可能走向长期的共生与融合。聪明的营销人不会急于宣告一个时代的终结,而是会看清——旧的范式依然坚固,新的浪潮尚在泥沙俱下。

真正的挑战不在于选择站在哪一边,而在于如何在这片正在剧烈重构的数字大陆上,同时修建坚固的城堡与探索未来的帆船。



联系我们
开启您的全球化旅程
公司名称不能为空
姓名不能为空
电话、微信
电子邮箱不能为空
季度推广预算不能为空
您的出海业务进程?
您的出海业务进程不能为空
您希望在出海过程中获得那些支持?
取得联系

让我们携手

开启精准营销之旅!!

请联系您的营销顾问,获取定制报价单,客户案例及分析报告

【扫码+V咨询更多内容>>】
背景图 背景图